menu
相模原市社会福祉事業団
障害者支援センター松が丘園
相模原市
障害者自立支援協議会トップ
体制図
設置要綱
議事録
活動の成果
きょうぎかい通信
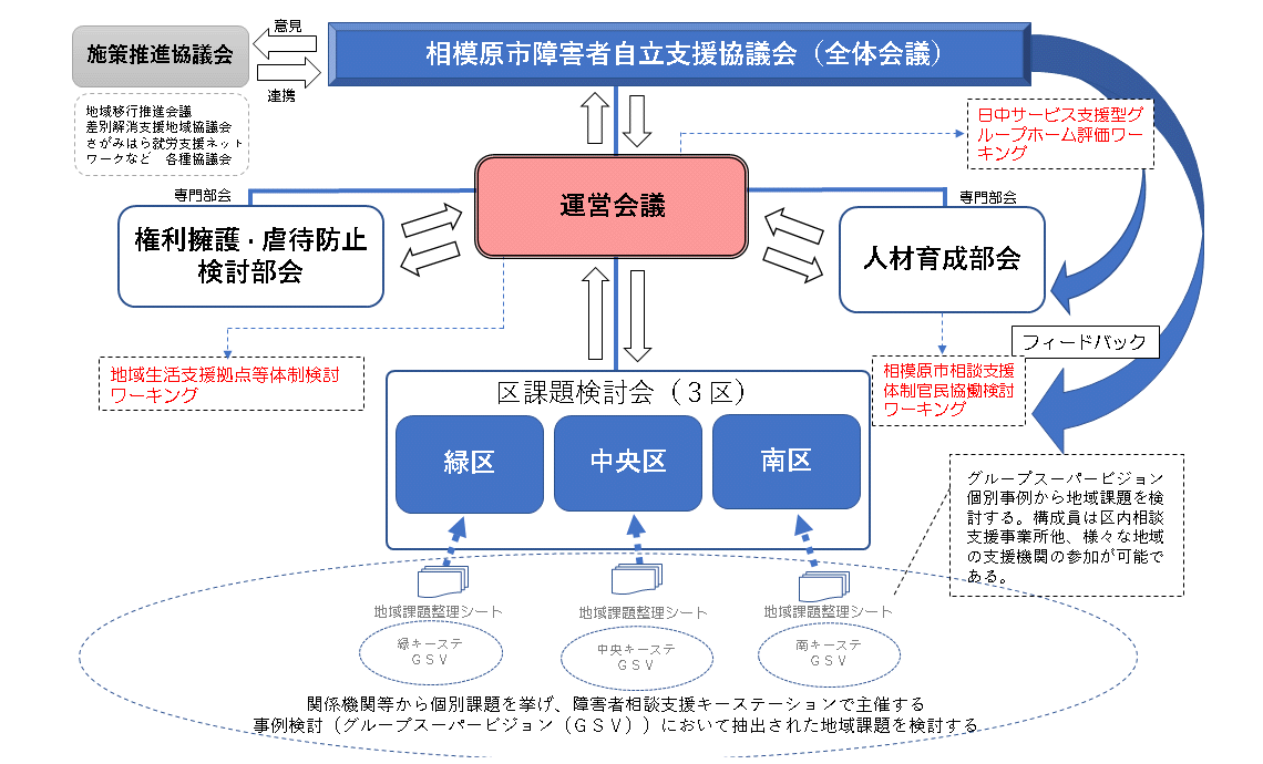
相模原市障害者自立支援協議会体制図
大
中
小
令和7年度
令和5年度 ~ 令和6年度
平成31年度
(令和元年度)
~ 令和4年度
このページのトップへ
相模原市立
障害者支援センター
松が丘園
〒252-0223 相模原市中央区松が丘1-23-1
電話
042-758-2121
FAX 042-758-7070